Gids voor probleemoplossing voor Phishing Report Button
Welkom bij de instructies voor het oplossen van problemen met de SoSafe Phishing Report Button.
Op deze pagina vind je een overzicht van veelgestelde vragen en gangbare problemen. Ook lees je hoe je deze oplost. Staat een probleem niet in de lijst, dan vind je onderaan de pagina meer informatie.
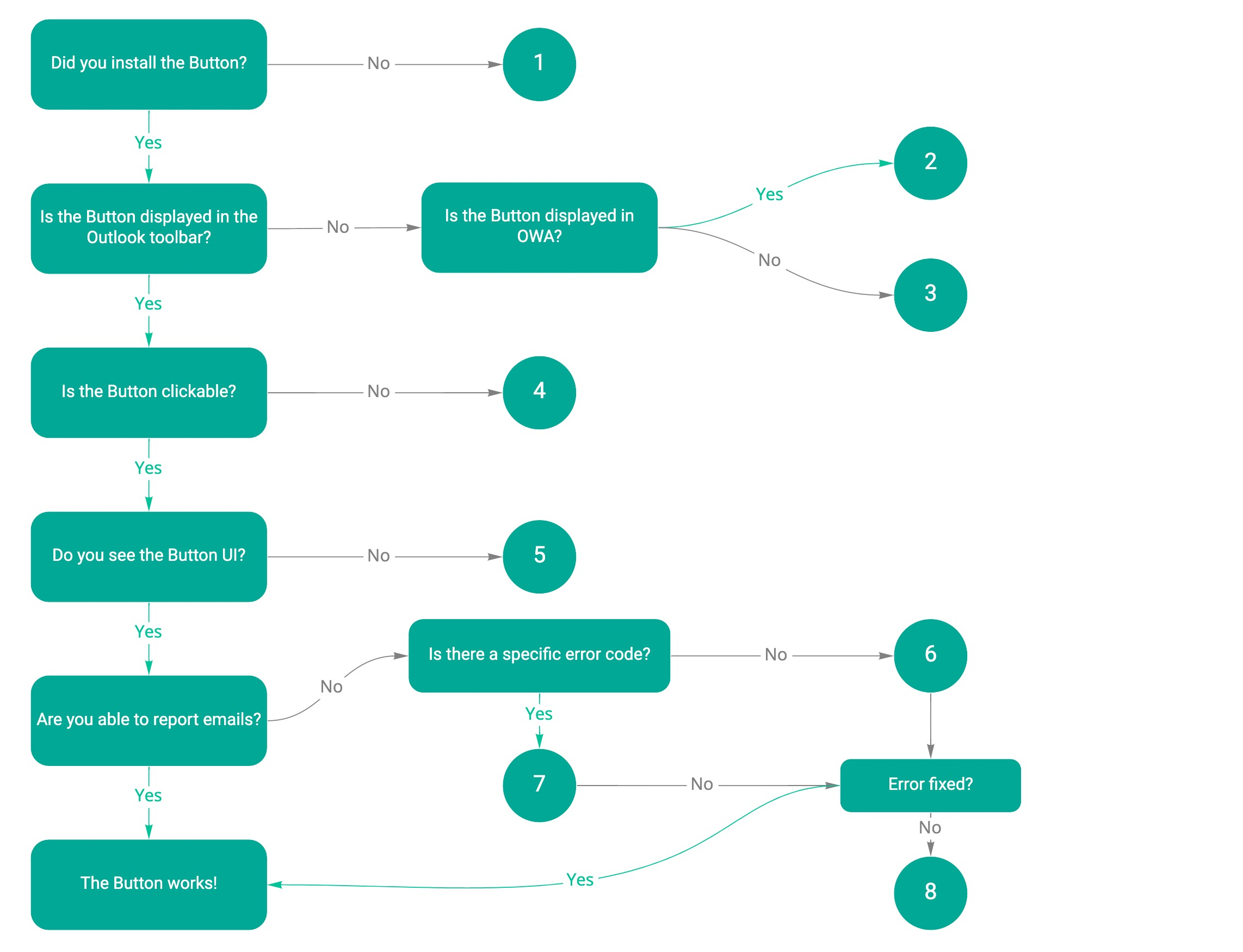
Bekijk de onderstaande afbeelding om na te gaan waar het probleem optreedt. Gebruik het nummer om in de lijst Oplossingen te zoeken naar instructies waarmee je het probleem mogelijk kunt verhelpen.

--- Tekst in afbeelding ---
Heb je de knop geïnstalleerd?
Wordt de knop weergegeven op de werkbalk van Outlook?
Wordt de knop weergegeven in OWA?
Is het mogelijk om op de knop te klikken?
Zie je de gebruikersinterface van de knop?
Kun je e-mails rapporteren?
Zie je een specifieke foutcode?
Is de fout verholpen?
De knop werkt!
Ja
Nee
--- Einde van tekst in afbeelding ---
Oplossingen
Installeer de knop.
Neem contact op met de support van SoSafe
Blijft het probleem bestaan, neem dan contact op met de support van SoSafe en geef de volgende informatie aan ons door:Vragenlijst voor de Phishing Report Button: Vragenlijst voor problemen met de Phishing Report Button
Fouten analyseren met de tools voor ontwikkelaars: Toegang tot de tot de tools voor ontwikkelaars
Een supportticket indienen
Veelgestelde vragen